网站首页
首页
历任负责人
院士传记
百年史纲
百年画卷
百项成果
百项理论
百项技术
百名人才
百年征文
矿产资源综合利用技术
您的位置:
首页
>
地调专题
>
地调百年
>
百项技术
>
矿产资源综合利用技术
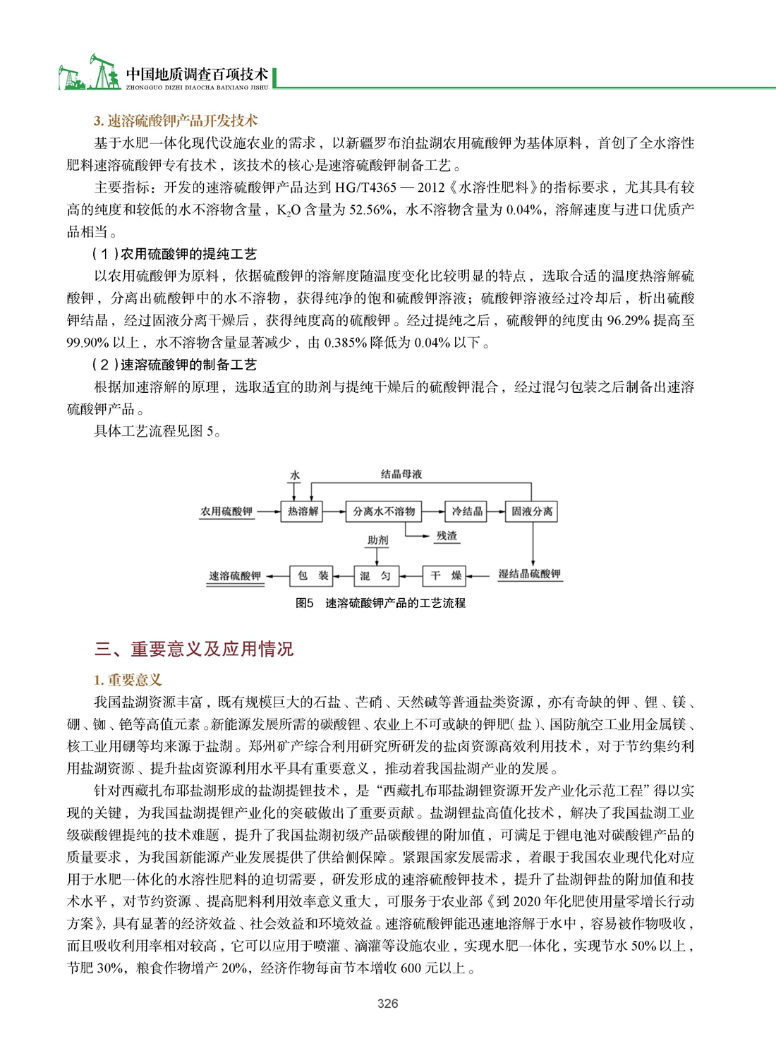
75.盐卤资源高效利用技术
来源:
中国地调局科外部
作者:
发布时间:
2016-10-08