2016年01月13日 星期三

首页 > 通知公告 > 政府采购 > 招标信息

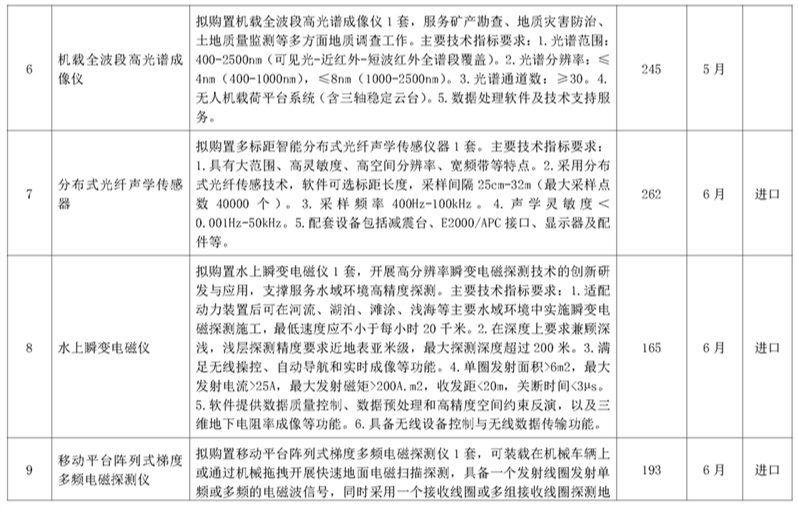
中国地质科学院地球物理地球化学勘查研究所2026年5月至6月政府采购意向公告

来源:地调局物化探所 作者:张兰 发布时间:2026-02-28

为便于供应商及时了解政府采购信息,根据《财政部关于开展政府采购意向公开工作的通知》(财库〔2020〕10号)等有关规定,现将中国地质科学院地球物理地球化学勘查研究所2026年5月至6月政府采购意向公开如下:

本次公开的采购意向是本单位政府采购工作的初步安排,具体采购项目情况以相关采购公告和采购文件为准。

中国地质科学院地球物理地球化学勘查研究所

2026年2月9日